K1体育

您好,欢迎会见K1体育官网!
售前服务热线:0755-82997309 售后服务热线:0760-88772310 工程售后热线:0760-88862765
目今位置:首页 >> 手艺立异 >> 焦点手艺
手艺立异

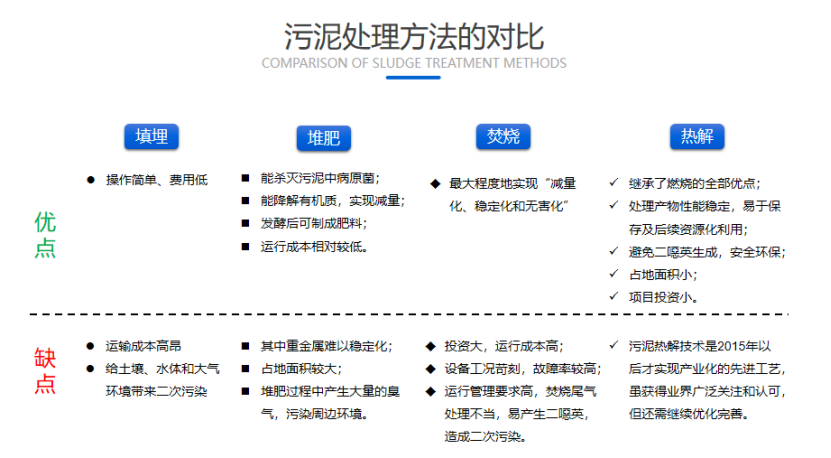
超低能耗污泥热解气化手艺

日期:2022-11-29 23:32:53 浏览:0


友情链接: K1体育机电

Copyright  ? 2018-2021  粤ICP备2023083594号  SynWin Environmental Group A11 Rights Reserved

网站地图